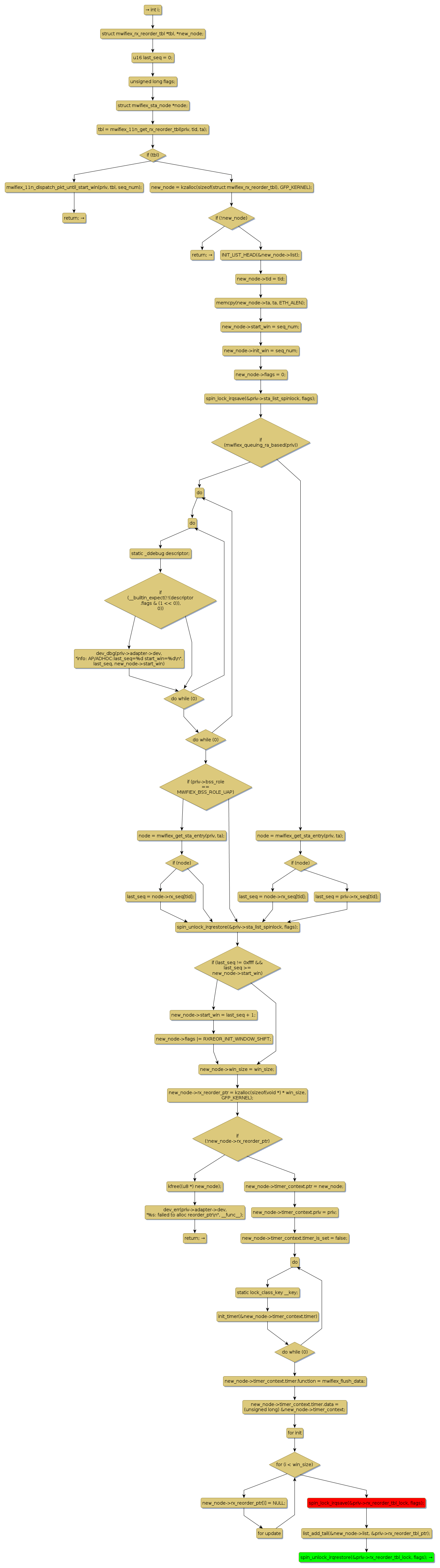
Instance Verification Kit (IVK)
spin lock @ [11462+53+/linux-3.19-rc1/drivers/net/wireless/mwifiex/11n_rxreorder.c]
Instance Signature: rx_reorder_tbl_lock
|
The Matching Pair Graph:
|
|
Function Name
|
Control Flow Graph (CFG)
|
Events Flow Graph (EFG)
|
Source Correspondence
|
|
mwifiex_11n_create_rx_reorder_tbl
|
|
|
[9248+33+/linux-3.19-rc1/drivers/net/wireless/mwifiex/11n_rxreorder.c]
|